标准丨《森林康养步道建设规范》在第六届中国森林康养产业发展大会上发布

发布时间:2023-03-31 13:47:11
来源:

标准丨《森林康养步道建设规范》在第六届中国森林康养产业发展大会上发布


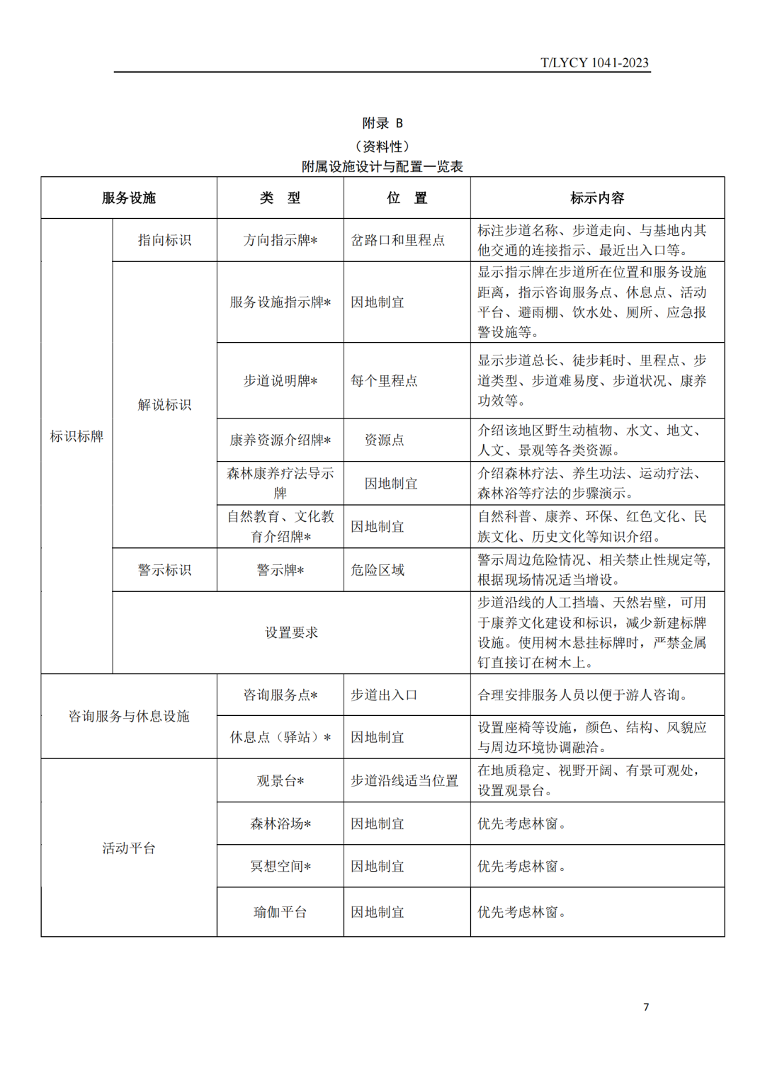
2023年3月27-29日,由中国林业产业联合会、江西省林业局、抚州市人民政府联合主办的第六届中国森林康养产业发展大会在抚州市资溪县举办。会上发布了由贵州省林业对外合作与产业发展中心、中国林业产业联合会森林康养分会共同提出,贵州省林业学校、贵州大观冶成规划设计院有限公司、贵州省林业科学研究院、国家林业和草原局森林康养国家创新联盟等单位起草的《森林康养步道建设规范》团体标准。该标准填补了各森林康养经营主体建设森林康养步道缺少专业指导标准的空白,为各地建设森林康养步道,以及基于森林康养步道建设森林浴场和开展森林康养疗法等提供了相关标准依据。

图片

(贵州省林业对外合作与产业发展中心原主任、贵州省林业产业联合会秘书长姚建勇发布《森林康养步道建设规范》标准)


图片
图片
图片
图片
图片
图片
图片
图片
图片
图片


作者:森林康养    
我要评论
登录 | 注册 需要登陆才可发布评论
直播共享平台 家居百强 天格-中国高端实木地板
图森 美格机械